氣液增壓缸液壓油臟了怎么倒掉?
氣液增壓缸的保養事項中,是要定期更換液壓油,更換的周期一般是氣液增壓缸在使用50萬次以上或半年以上。這是因為氣液增壓缸液壓油會隨著使用時間而變臟。那么,倒掉氣液增壓缸臟的液壓油是怎么操作的呢?下面玖容和大家聊一聊這個問題。
1、先將增壓缸回位。
2、然后關掉電源。
3、再把增壓缸B氣口的管子拔開。
4、將油筒頂部加油口堵頭旋出,將增壓缸倒立,就可以把增壓缸臟油倒出來了。
1、在倒完氣液增壓缸的臟油后,添加新的液壓油需要注意檢查氣液增壓缸內部已經放完臟油了。
2、添加液壓油的時候須注意,液壓油請勿與水有接觸,不然會使液壓油乳化變質導致氣液增壓缸噴油。
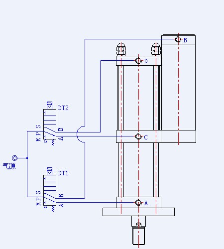
一、倒掉氣液增壓缸液壓油的方法步驟如下:
1、先將增壓缸回位。
2、然后關掉電源。
3、再把增壓缸B氣口的管子拔開。
4、將油筒頂部加油口堵頭旋出,將增壓缸倒立,就可以把增壓缸臟油倒出來了。
二、添加新的液壓油的注意事項有:
1、在倒完氣液增壓缸的臟油后,添加新的液壓油需要注意檢查氣液增壓缸內部已經放完臟油了。
2、添加液壓油的時候須注意,液壓油請勿與水有接觸,不然會使液壓油乳化變質導致氣液增壓缸噴油。
下一篇:氣液增壓缸回位動作不流暢的原因
上一篇:什么情況下要配置空氣增壓泵儲氣罐?